

Machine learning–based space weather prediction

8-bit processor design on FPGA

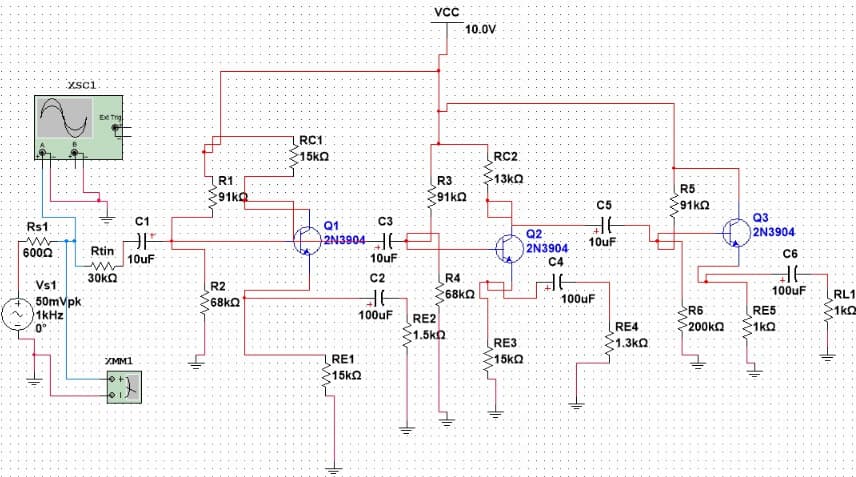
Multi-stage analog amplifier design

Visual Fourier Transform representation

Rotating FMCW Radar Scanner

Machine learning–based space weather prediction

8-bit processor design on FPGA

Multi-stage analog amplifier design

Visual Fourier Transform representation

Rotating FMCW Radar Scanner
I’m a third-year Electrical Engineering student at Toronto Metropolitan University with a strong foundation in engineering, coding, networking, and hardware systems. I’ve gained hands-on experience with tools and languages like MATLAB, Python, Java, C, Multisim, VHDL, and Excel, and I’m expanding my design skills with AutoCAD Electrical and Revit.
I’m passionate about applying my skills to real-world challenges whether it’s designing and optimizing electrical circuits, developing automated workflows, or exploring innovative solutions that bridge hardware, software, and networking. I’m currently open to internship opportunities.
Built and integrated an AI-powered health advisor into a web platform, owning frontend–backend flows and delivering personalized nutrition guidance through a responsive user experience.
Worked on power and energy analysis for a VTOL aircraft, developing simulation models to evaluate battery limits, electrical power consumption, and system trade-offs prior to flight testing.